Instance Verification Kit (IVK)
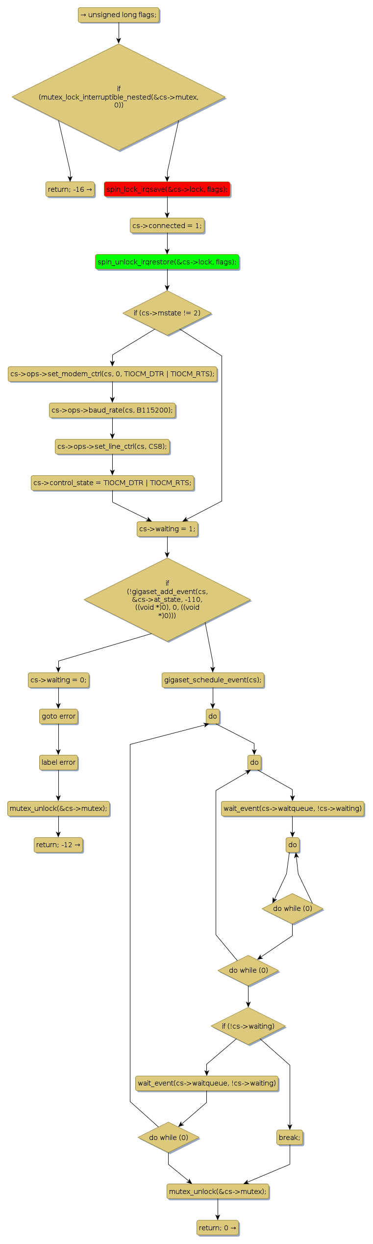
spin lock @ [20686+36+/linux-3.19-rc1/drivers/isdn/gigaset/common.c]
Instance Signature: lock
|
The Matching Pair Graph:
|
|
Function Name
|
Control Flow Graph (CFG)
|
Events Flow Graph (EFG)
|
Source Correspondence
|
|
gigaset_start
|
|
|
[20563+13+/linux-3.19-rc1/drivers/isdn/gigaset/common.c]
|